La Agencia Tributaria ha actualizado el SII – Suministro Inmediato de Información del IVA y ha modificado en las validaciones y la gestión de errores del proyecto del SII.
Por tanto, a partir del 1 de Octubre de 2019, las empresas que ya estén usando el SII o aquellas que comienzan a utilizarlo, deberán tener actualizados estos cambios y estar adaptadas a estas modificaciones.
Podéis consultar todos los detalles en el documento oficial de la Agencia Tributaria , que publicó el documento revisado con las nuevas validaciones en el SII – Suministro Inmediato de Información – el pasado 1 de Julio de 2019, en el que se especifican las modificaciones en materia de validaciones y de gestión de errores del proyecto del SII.
¿Afecta a mi empresa la actualización del SII de Octubre 2019?
Esta actualización afecta a las empresas que ya tienen instalado un módulo de gestión de SII y que están obligadas a informar mediante este sistema a la Hacienda pública de sus movimientos de IVA, o que voluntariamente se hayan sumado a este sistema de información.
Recordamos, que las empresas que deben informar a la Agencia Tributaria mediante el SII son:
- Empresas, cuyo volumen de operaciones exceda 6.010.121,04 euros.
- Empresas inscritas en el régimen de devolución mensual (REDEME).
- Aquellas empresas que, voluntariamente, decidan sumarse a esta forma de información.
¿Qué objetivo tiene esta actualización del SII?
El objetivo de esta actualización del SII es la de reforzar la rigurosidad de la entrada de datos, minimizar los errores y mejorar la estructura de envío de información.
¿Qué implicaciones tiene para mi empresa esta modificación del SII?
Las modificaciones no afectan al funcionamiento interno de la empresa en materia de IVA, simplemente deben ser revisados por su proveedor de servicios de gestión del SII que vuestra herramienta cumple con los nuevos requisitos de la Agencia Tributaria.
¿Qué tenemos que hacer para estar al día en el SII el próximo 1 de Octubre de 2019?
No te preocupes, ¡nosotros nos encargamos!
Ya hemos hecho las revisiones de nuestro módulo SII y cumple perfectamente con los nuevos requisitos de la Agencia Tributaria, por lo que no habría que hacer ninguna modificación de programación.
– Si aún no tienes instalado nuestro módulo de gestión del SII, pídenos tu presupuesto ahora. –
Sin embargo, para asegurarnos que estáis al día, hay que hacer unas comprobaciones en un entorno de pruebas.
Validamos tu instalación, mediante envío de datos reales a portal de pruebas.
Informe de resultados, elaboración de un informe con los resultados de las comprobaciones.
Soporte, gestionamos las posibles peticiones de soporte para la resolución de incidencias del módulo SII.
-Contacta con nosotros para hacer la revisión de tu módulo de SII. –
¿Cuáles son las modificaciones en las validaciones?
Las nuevas modificaciones de la versión piloto del 1 de Julio de 2019 son:
- Validación del bloque sujeta/no exenta en el libro de emitidas
- Validación del bloque sujeta/exenta en el libro de emitidas
- Validación del tipo comunicación A5 y A6 en el libro de emitidas
- Validación del campo en el libro de emitidas
- Validación del campo en el libro de emitidas
- Validación del campo en el bloque en el libro de recibidas
- Validación del campo en el bloque < DesgloseIVA > en el libro de recibidas
- Validación del campo en el bloque en el libro de recibidas
- Validación del campo en el libro de recibidas
- Validación del campo en TipoFactura =»F5″ y «LC» en el libro de recibidas
- Validación del campo en el libro de recibidas
- Validación del campo en el libro de recibidas
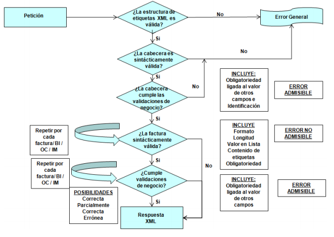
¿Qué tipo de validaciones hay?
Se han definido tres tipologías de validaciones:
- Validaciones estructurales: para validar que la estructura de etiquetas cumple el esquema en cuanto al establecimiento de etiquetas obligatorias.
El no cumplimiento de estas validaciones dará lugar al rechazo completo de la petición.
- Validaciones sintácticas: en ellas se valida el formato, longitud, obligatoriedad del contenido y si el valor debe coincidir con una serie de valores preestablecidos, en los casos que aplique. Los fallos en este tipo de validaciones se considerarán como errores “No admisibles”.
Cuando estos errores se hayan producido en la cabecera darán lugar al rechazo completo de la petición.
Cuando estos errores se hayan producido a nivel de factura, provocarán el rechazo de la factura, pero se seguirán procesando el resto de facturas incluidas en la petición.
- Validaciones de negocio: estarán asociadas principalmente a validaciones de campos cuyo contenido u obligatoriedad depende del valor asociado a otro campo.
La mayoría de los posibles errores definidos se han establecido como “admisibles”, es decir, serán registrados en el sistema, pero deberán ser corregidos posteriormente.
¿Cuál será la nueva estructura de validación a partir del 1 de Octubre de 2019?

Para más información sobre la nueva actualización del SII y cómo afecta a tu empresa puedes contactarnos en:


